32 bit OTP+Flash
32 bit Recording
Audio Amp
Motor driver
Touch
Miscellaneous
Audio Amplifier SOP 8pins
model number | Standby Current | Output Power | PSRR | Output Offset Voltage | Load Config | TSD |
VLN002-9S8EA | <1uA | 2.5w@5V, 4โฆ, 10%THD+N, 1KHz | 70dB | <30mV | BTL/SE | v |
Audio Amplifier
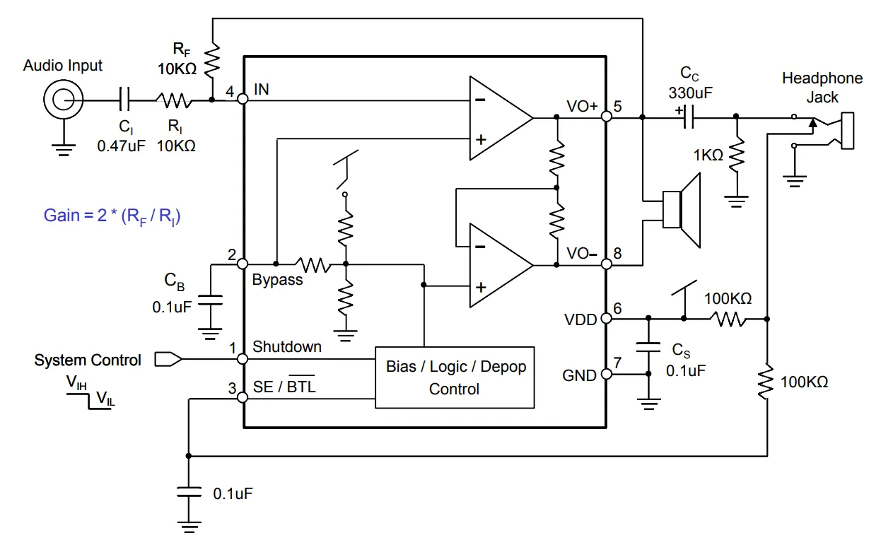
The VLN002-9S8EA are mono audio power amplifier CMOS ICs. They are designed by LSI high technology with a low-power and low-cost process. Less peripheral components are required in application. VLN002-9S8EA is a Bridge-Tied Load (BTL) or a Single-Ended (SE) power amplifier with headphone support. It is capable of delivering 2.5W of average power to a 4ฮฉ load or 3.0W of average power to a 3ฮฉ load with less than 10% distortion (THD+N) from a 5V power supply
Feature
(1). Wide operating voltage range: VDD = 1.8V ~ 6.8V.
(2). VLN002-9S8EA: Bridge-Tied Load (BTL) or Single-Ended (SE) modes operation.
(3). High output power: POUT is 2.5W for VDD = 5V, Load =4ฮฉ, f = 1kHz and THD+N = 10%.
(4). Low standby (shutdown) current. (Typ.=0.1uA)
(5). No output coupling capacitors, snubber networks or bootstrap capacitors required.
(6). BTL output can directly drive capacitive loads such like piezo-buzzer.
(7). Built-in auto Ramp-up/ Ramp-down circuit to minimize the turn-on and turn-off pop noise.
The time of Ramp-up/ Ramp-down can be adjusted by Cb bypass capacitor.
(8). Built-in Thermal Shutdown (TSD).
(9). High 5KV Human Body Mode (HBM) ESD protection.
(10). ESOP-8 package type is available.
pin assignment
application circuit
datasheet
13201 ๊ฒฝ๊ธฐ๋ ์ฑ๋จ์ ์ค์๊ตฌ ์๋์๋ ๊ฐ๋ง์น๋ก 302
์ฑ๋จ์ฐ๋ฆผ๋ผ์ด์จ์ค๋ฐธ๋ฆฌ5์ฐจ A-1804ํธ
์
์ฒด๋ช
: (์ฃผ)์๋์ค ๋ํ์: ๊น๋์ ์ฌ์
์๋ฒํธ:113-81-91015
ํต์ ํ๋งค์
: 2011-๊ฒฝ๊ธฐ์ฑ๋จ-1834ํธ ๊ฐ์ธ์ ๋ณด๊ด๋ฆฌ์: ๊น๋์
Copyright (C) 2004 SYNOOS Co.,Ltd. All Rights reserved. / Designed by Young Kim






