Voice IC/others
home
OTP
home

OTP series

4 bit OTP
32 bit OTP+Flash
32 bit Embedded Flash
β€’
NX11FM series
32 bit Recording
Items
β€’
β€’
β€’
Audio Amp
Motor driver
Touch
Miscellaneous

VLN3P series SOP / DIP 8pins

body
duration at 6kHz
I
I/O
sampling frequency
PWM output
package type
VLN035-3S8J
33s
1
2
3.8~24.0kHz
v
SOP
VLN035-3P8
33s
1
2
3.8~24.0kHz
v
DIP
VLN115-3S8J
121s
1
2
3.8~24.0kHz
v
SOP
VLN087-3P8
85s
1
2
3.8~24.0kHz
v
DIP
VLN035-3S8W
33s
1
2
3.8~24.0kHz
v
SOP

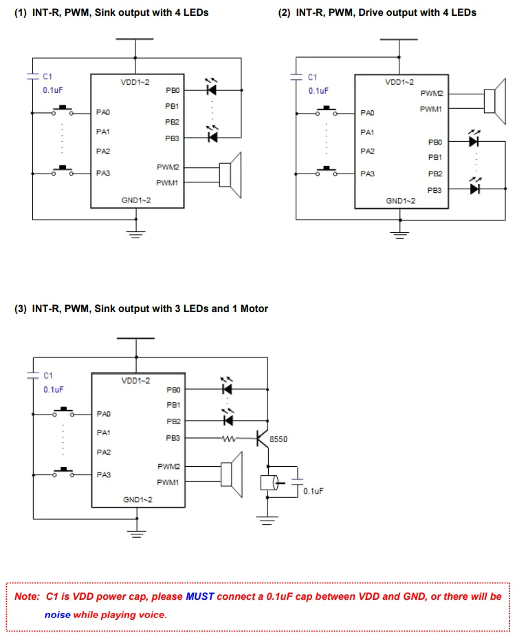
1-Channel Speech Synthesizer

The VLN3P series are single-chip voice synthesizing CMOS IC. According to different IC series, each body has one to five I/O pins. Through accurate internal oscillation, external Rosc is unnecessary. There is only one PWM output for voice. Thus any external component is not required. Customer’s speech data can be programmed into ROM by changing one code mask during fabrication.

Feature

β€’
Wide operating voltage: 1.6V ~ 6.4V.
β€’
Total maximum 1536 Voice Steps are available for 128 Voice Sentences.
β€’
10-bit PWM output. It can directly drive 8, 16, 32, 64Ξ© speaker or piezo-buzzer.
β€’
Low-Voltage-Reset (LVR) option. When voltage is lower than 1.5V, IC will reset by itself. (Mask Option)
β€’
Only build in an accurate internal oscillator, no external R oscillator. There are many kinds of options for play speed, and each Step can select any one of them independently.
package type
VLN035-3S8J
VLN035-3P8
VLN087-3P8
pin assignment
application circuit
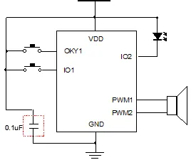
2 line serial protocol with MCU
β€’
Serial-Trigger Function (All inputs must be set as short debounce)
OKY1 (E/U/R) =S1 S2 S3 S4, IO1 (E/U/R) =S5 (OKY1 Reset is enabled, and S5 is a short mute Sentence)
β€» The pulse width must be longer than 50us (i.e. short debounce time), and users can set the typical pulse width as 100us.
β€» The above is the simplest 2-wire control by external MCU. If necessary, user can use 3-wire control with Busy_High output signal to do feedback.
VLN3P 2-line serial protocol video
VLN3P datasheet
Loading PDF…
VLN3P_v1.6.pdf
502.7KB

VLN4P series SOP 8pins

body
duration at 6kHz
I
I/O
sampling frequency
PWM output
VLN045-4S14
45s
-
8
4 ~ 44.1kHz
v
VLN065-4S14
65s
-
8
4 ~ 44.1kHz
v

4-bit MCU with 1-ch Speech

By using the high fidelity ADPCM speech synthesis algorithm and a built-in noise filter, VLN4P can produce outstanding quality voices. Wide range sampling rate up to 44.1kHz is supported. The RISC MCU architecture is very easy to program and control, various applications can be easily implemented. There are 44 instructions, and most of them are executed in single cycle. Furthermore, a HALT mode (sleep mode) is designed to minimize power dissipation. Through +/-1% accurate internal oscillation, external Rosc is unnecessary.

Feature

β€’
Wide operating voltage range: 2.0V to 5.5V.
β€’
4-bit RISC type micro-controller with 44 instructions.
β€’
96x4-bit RAM, divided into 2 pages.
β€’
1MHz instruction frequency.
β€’
HALT mode to save power, less than 1uA standby current.
β€’
Precisely embedded oscillator with build-in resistor Rosc (+/- 1%).
β€’
Low voltage reset (LVR=1.8V), watch-dog reset and I/O port reset are all supported to protect the system.
β€’
Maximum 8 flexible I/Os with optional function.
β€’
Infrared output.
β€’
New high fidelity ADPCM speech synthesis algorithm.
β€’
Built-in noise filter for less background noise at lower volume especially.
β€’
One 9-bit hardware PWM output.
β€’
Mute mode speech algorithm to save ROM size.
β€’
Quick-IO control supported.
package type
VLN065-4S14
pin assignment
application circuit
SPI protocol timing chart
VLN4P datasheet
Loading PDF…
VLN4P_v1.2.pdf
388.6KB
VLN4P series SPI protocol demo video

VLN5P series SOP 24/28pins

body
duration at 6kHz
Volume level
I/O
sampling frequency
PWM / DAC output
VLN185-5S24
185s
0 ~ 15
15
4 ~ 44.1kHz
v/ v (B type)
VLN345-5S28
340s
0 ~ 15
20
4 ~ 44.1kHz
v/ v (B type)

4-bit MCU with 4-ch Speech/MIDI

The VLN5P series IC is a powerful 4-bit micro-controller based sound processor. There are 4 channels that are configured as speech or MIDI, and all of them can be auto-played back simultaneously. By using the high fidelity ADPCM speech synthesis algorithm, it can produce outstanding quality voices. Wide range sampling rate up to 44.1kHz and different volume level are supported. It is also equipped with two kinds of audio outputs with fine resolution, including a current D/A converter and a PWM direct-drive. The RISC MCU architecture is very easy to program and control, various applications can be easily implemented. There are 48 instructions, and most of them are executed in single cycle. Furthermore, in addition to the HALT mode (sleep mode), it offers the SLOW mode to minimize power dissipation.

Feature

β€’
4-bit RISC type micro-controller with 48 instructions.
β€’
Low voltage reset (LVR=1.8V), watch-dog reset and I/O port reset are all supported to protect the system.
β€’
SLOW mode to operate at low power consumption. (Not suggest using in Timer/Clock application.)
β€’
HALT mode to save power, less than 1uA@3V standby current.
β€’
15~32 flexible I/Os with optional function: input, output, large current output, IO, floating-type reset, pull-high reset, IR carrier output and large current IR carrier output.
β€’
Support Open-Drain (OD) bi-direction IO.
β€’
Infrared output: optional IR carrier frequency and optional data high/low IR output supported. (Mask Option)
β€’
Maximum of 4 channels can play simultaneously, each channel can be arbitrarily assigned as speech or Midi channel.
β€’
High quality 9-bit PWM to directly drive speaker, or 10-bit D/A converter audio output to amplify the volume by external audio amplifier for multi-channel MIDI especially.
β€’
16 steps volume control for audio output. (5PxxxJ PWM only, Not supported in DAC mode.)
β€’
Quick-IO control supported.
package type
VLN185-5S28
VLN345-5S28
pin assignment
application circuit
SPI protocol timing chart
VLN5P datasheet
Loading PDF…
VLN5P_V2.0 J-B type.pdf
718.1KB
VLN5P demo video
13201 경기도 μ„±λ‚¨μ‹œ 쀑원ꡬ μƒλŒ€μ›λ™ 갈마치둜 302 μ„±λ‚¨μš°λ¦ΌλΌμ΄μ˜¨μŠ€λ°Έλ¦¬5μ°¨ A-1804호
업체λͺ…: (μ£Ό)μ‹œλˆ„μŠ€ λŒ€ν‘œμž: κΉ€λ„μ˜ μ‚¬μ—…μžλ²ˆν˜Έ:113-81-91015 ν†΅μ‹ νŒλ§€μ—…: 2011-경기성남-1834호 κ°œμΈμ •λ³΄κ΄€λ¦¬μž: κΉ€λ„μ˜
010-2973-3838 02-838-4574 031-750-0789 voiceland@synoos.co.kr
Copyright (C) 2004 SYNOOS Co.,Ltd. All Rights reserved. / Designed by Young Kim
https://www.nyquest.co.kr, https://www.nyquest.kr